[자격증]/정보처리기사 실기

UML 이란? UML 다이어그램

Ben의 프로그램 2023. 10. 6. 13:48
728x90

핵심 Keyword

1. UML (Unified Modeling Language)

2. 다이어그램

3. UML 다이어그램

: 정적 모델링 ( 구조적 다이어그램 : 클래스 다이어그램, 객체 다이어그램, 컴포넌트 다이어그램, 배치 다이어그램, 복합체 다이어그램, 패키지 다이어그램 )

: 동적 모델링 ( 행위 다이어그램 : 유스케이스 다이어그램, 시퀀스 다이어그램, 커뮤니케이션 다이어그램, 상태 다이어그램, 활동 다이어그램, 상호작용 개요 다이어그램, 타이밍 다이어그램  )

4. 스테레오 타입 (Stereotype)


UML 이란?
UML 은 "Unified Modeling Language" 의 줄임말입니다. UML 은 시스템 분석, 설계, 구현 등 시스템 개발 과정에서 시스템 개발자와 고객 또는 개발자 상호 간의 의사소통이 원활하게 이루어지도록 표준화한 대표적인 객체지향 모델링 언어로, 사물, 관계, 다이어그램 으로 이루어져 있습니다. 

 

다이어그램 Diagram
다이어그램은 사물과 관계를 도형으로 표현한 것을 의미합니다. 여러 관점에서 시스템을 가시화한 뷰(View)를 제공함으로써 의사소통에 도움을 줍니다. 정적 모델링에서는 주로 구조적 다이어그램을 사용하고 동적 모델링에서는 주로 행위 다이어그램을 사용합니다. 

 

구조적 다이어그램의 종류 (Structual)
클래스 다이어그램 Class Diagram
: 클래스와 클래스가 가지는 속성, 클래스 사이의 관계를 표현합니다. 


객체 다이어그램 Object Diagram
: 클래스에 속한 사물(객체)들, 즉 인스턴스(Instance)를 특정 시점의 객체와 객체 사이의 관계로 표현합니다. 럼바우 (Rumbaugh) 객체지향 분석 기법에서 객체 모델링에 활용합니다. 


컴포넌트 다이어그램 Component Diagram
: 실제 구현 모듈인 컴포넌트 간의 관계나 컴포넌트 간의 인터페이스를 표현합니다. 구현 단계에서 사용됩니다. 


배치 다이어그램 Deployment Diagram
: 결과물, 프로세스, 컴포넌트 등 물리적 요소들의 위치를 표현합니다. 


복합체 구조 다이어그램 Composite Structure Diagram
: 클래스나 컴포넌트가 복합 구조를 갖는 경우 그 내부 구조를 표현합니다. 


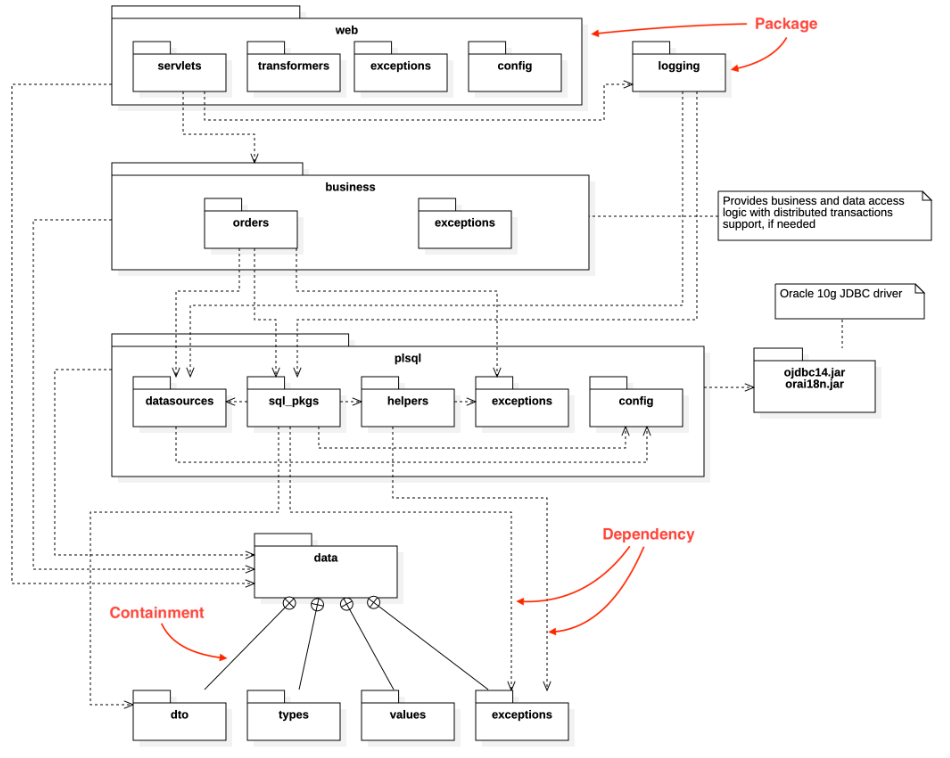
패키지 다이어그램 Package Diagram
: 유스케이스나 클래스 등의 모델 요소들을 그룹화한 패키지들의 관계를 표현합니다. 

 

행위 ( Behavioral ) 다이어그램의 종류
유스케이스 다이어그램 Use Case Diagram
: 사용자의 요구를 분석하는 것으로, 기능 모델링 작업에 사용합니다. 사용자(Actor)와 사용 사례(Use Case)로 구성됩니다. 

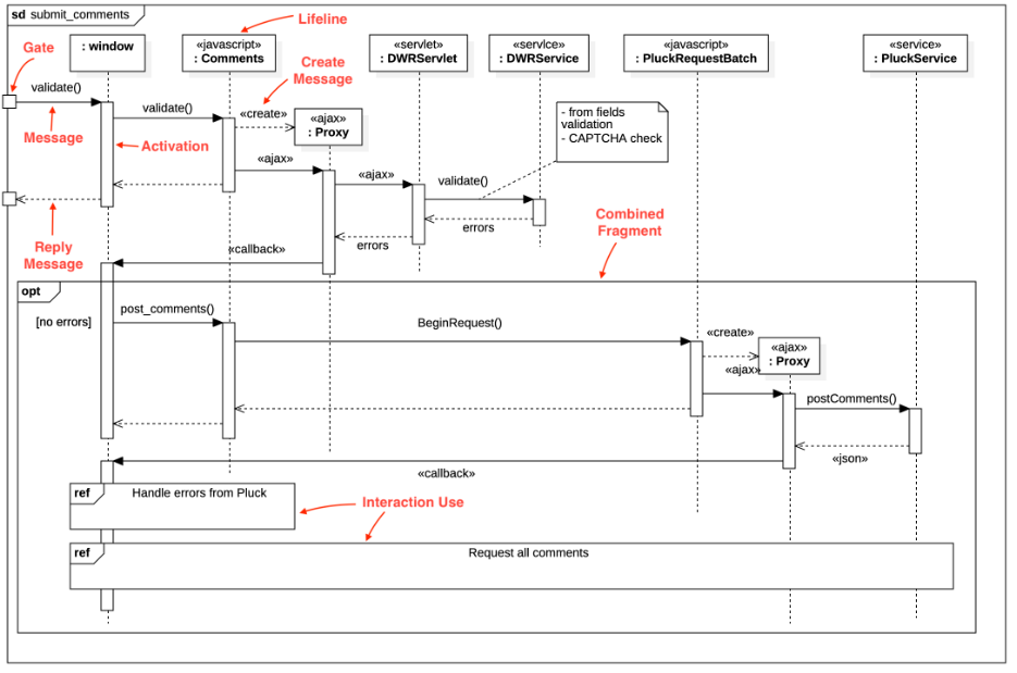
시퀀스 다이어그램 Sequence Diagram
: 상호 작용하는 시스템이나 객체들이 주고받는 메시지를 표현합니다. 


커뮤니케이션 다이어그램 Communication Diagram
: 동작에 참여하는 객체들이 주고받는 메시지와 객체들간의 연관 관계를 표현합니다. 


상태 다이어그램 State Diagram
: 하나의 객체가 자신이 속한 클래스의 상태 변화 혹은 다른 객체와의 상호 작용에 따라 상태가 어떻게 변화하는지를 표현합니다. 럼바우(Rumbaugh) 객체지향 분석 기법에서 동적 모델링에 활용됩니다. 


활동 다이어그램 Activity Diagram
: 시스템이 어떤 기능을 수행하는지 객체의 처리 로직이나 조건에 따른 처리의 흐름을 순서에 따라 표현합니다. 


상호작용 개요 다이어그램 Interaction Overview Diagram
: 상호작용 다이어그램 간의 제어 흐름을 표현합니다. 


타이밍 다이어그램 Timing Diagram
: 객체 상태 변화와 시간 제약을 명시적으로 표현합니다. 

 

스테레오 타입 (Stereotype)
스테레오 타입은 UML 에서 표현하는 기본 기능 외에 추가적인 기능을 표현하는 것입니다. 길러멧 (Guilemet) 이라고 부르는 겹화살괄호 << >> 사이에 표현할 형태를 기술합니다.